最牛的125踏板是哪一台?
——不是本田,也不是雅马哈,而是铃木U系列!
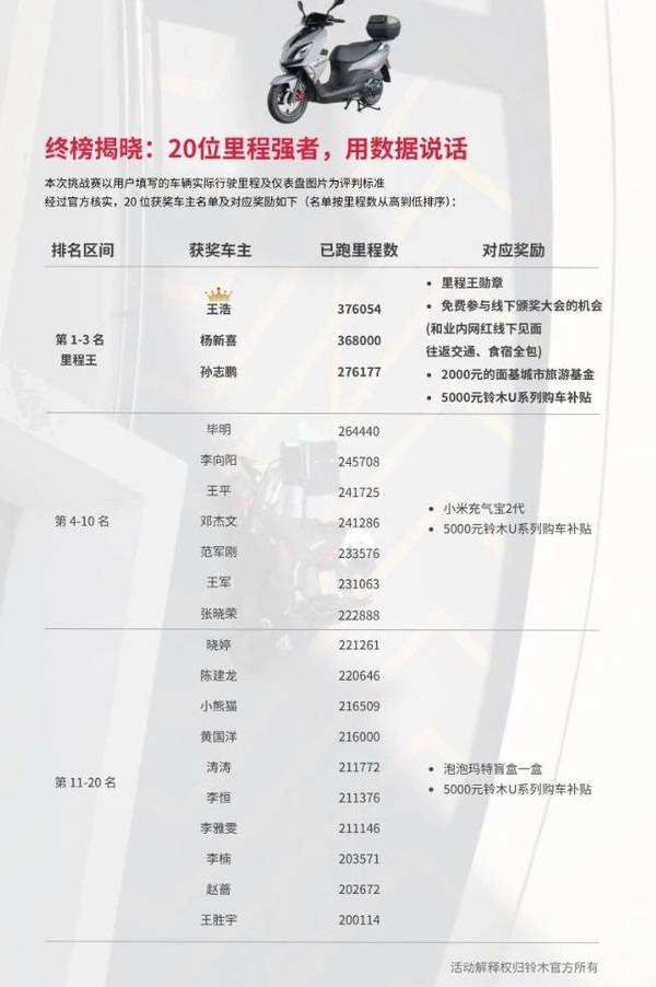
前阵子,济南轻骑铃木针对全国140多万台U系列车主发起了一场“里程王招募活动”,

结果一公布,真把我整震撼了!
很多人觉得,摩托车能跑10万公里已经够硬核了,
15万公里?那都算神车级别。
但在铃木U系列的世界里,20万公里都排不进前20名!

这次的“里程王”冠军是一位跑腿小哥,
骑着一台UU125,
5年跑了376,054公里!
算下来平均每天骑200多公里——还在稳定服役中。
第二名是一台UY125,
车主是外卖小哥,
累计跑了36.8万公里。
从第三名到第二十名,
有13台是UY,5台是UU,
最少的都超过20万公里。

这些车主几乎都是外卖、跑腿、代驾群体,
天天风里来雨里去,
但车子依然稳如老狗。
所以你现在知道了吧,
为什么铃木UU、UY被称为“神车系列”。

能抗造、能跑、能省油,还不挑路况。
所以我说,
最牛的125踏板,就是铃木U系列——没有之一,不接受反驳。
全部评论 (0)