
年底最后一波,想买车的,可能真的要抓紧了。这应该是“抄底买车”的最佳时机了,错过以后,再也不会有了。为什么呢?第一大原因就是,购置税减免取消,进入倒计时了。
到2026年1月1日开始,新能源汽车也要恢复征收购置税了。作为恢复征收购置税的第一年,先减半征收,也就是5%,单车减免最高额度1.5万元,再2年后呢,就要全额征收了,啥税收优惠都没了。油电同权时代,就要加速到来了。购置税减免福利,开始全面缩水了。现在买,还能占点便宜,到了2026年,这个便宜就没了。

现在,是购置税全免的最后阶段,以后再也不会有了。
第二个原因呢?就是年底,各大车企、经销商为了冲销量,不遗余力,释放最后一波大福利了。各大车企能不能完成年度销量目标?这一年,最终的成绩如何?还能不能再往上冲一冲?就在这十多天了。对经销商而言,也是如此。对于销量越高的经销商,年终拿到的车企返点,也越高。这时,车企、经销商都要合力,把销量往上再拉一把了。
第三则是,过了这一波,车市就要进入淡季了。每年的第一季度,都是汽车销售的淡季。这时呢,车企、经销商都会比较佛系,很多优惠、福利都会被撤回。而且,各地政府的消费券也要结束了。因为汽车进入消费淡季,政府的消费补贴就会转向其他领域了。
它带来的直接结果是什么?是车企优惠、福利取消,价格回弹,地方政府补贴也将撤回。2025年底买,和2026年初再买,价格可能就要差个几千块,甚至上万块了。谁的钱都不是大风刮来的,能省,还是省一些好。
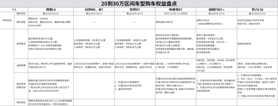
今天的中国车市,竞争最激烈,讨论最热门,最难下决定的,基本就在20到30万价格区间了。因为这个市场车型太多,置换需求也最为浓烈。队长就总结了几款热门车型,做了一个年底购车权益表,我们可以大致对比一下。究竟哪个车企更有诚意?更值得买?

通过这个表,就能看到,像问界M5、M7,主要是兜底了一个购置税减免权益,价格上实实在在的优惠,就不多了。智界R7呢?也差不多,但额外赠送了一个黑曜套件、雀羽红内饰。不过,这两个福利,智界R7发布后,就一直都有,队长预计会延续到2026年以后。
有现金优惠的呢?主要就是四款车型,岚图FREE+、阿维塔07、理想L6以及智己LS6。其中,理想L6只提供置换补贴,你要置换了,才有15000的现金优惠。阿维塔07、智己LS6则是尾款减免1万元。岚图FREE+呢?最简单,也最粗暴,尾款减免 1.5万元(包含他品置换补贴)。

如果你仔细看,就会发现,岚图FREE+几乎是一个宝藏车型。为什么?因为它力度大,服务好,品质也相当不错。我们先看售后质保,它有免费三电终身质保、终身免费车机流量、终身免费道路救援,整车质保也有5年或者10万公里。

其次呢,它提供了超低息的金融政策。你想多留点现金放身上,以应对不时之需,想贷款,也不用担心,0首付起,前两年0息。
其三,主打满配华系SUV。你去实体店里看别的车型,选配基本都是要加价的,价格还不便宜,随便选配一下,一两万就没了。但岚图FREE+主打一个0套路,给足诚意,上来就满配。像四活塞运动卡钳、主副驾双头枕音响、4门电吸门,还有2万块钱的“华为乾崑智驾”ADS高阶功能包抵用券。

在20到30万的价格区间,他几乎就是你能买到的,唯一的满配华系SUV了。作为央国企新势力品牌之一,岚图的销量也是独一档的。在11月份,岚图汽车月销首破2万辆,稳居央国企豪华品牌第一名。而它并没有彻底卷入价格战的洪流,而是通过拉高配置,提高服务,让用户花同样的钱,可以买到更好的车,更好的服务,来打动用户,抢占市场。

全部评论 (0)